Kopf Elektronik
Elektronik: Geigerzähler - Stromsenke - Gammaspektrometer
Dirks Geiger
Mein eigener Hintergrundsstrahlungslogger
2015
Da beide Bausätze nicht 100% meinen Vorstellungen entsprechen, habe ich beschlossen meinen eigenen Geigerzähler zu bauen. Er soll folgende Eigenschaften haben:
- Versorgt aus einer 18650 Li-Ion Zelle
- Real time clock
- USB Schnittstelle
- USB Ladefunktion
- SD-Card Logger mit automatischer Erstellung von monatlichen Dateien.
- LCD Display 4x16 Zeichen, ein Grafik Display brauche ich nicht
- Sparsame und variable, geregelte Hochspannungsquelle
Als Zählrohre kommen verschiedene Typen zum Einsatz.
Neben dem günstigen und zuverläassigen SBM-20 aus russischen NOS Beständen, habe ich noch die russischen Typen STS-6 und SI-22G zur Verfügung.
Diese sind deutlich größer und bieten damit eine höhere Empfindlichkeit.
Hinzu kommen LND-712 aus aktueller amerikanischer Produktion.

Hochspannungserzeugung
Der erste Schritt war die Erstellung einer geeigneten Hochspannungsquelle. Die MyGeiger Versorgung ist regelbar, aber über den Mikroprozessor realisiert. Die Schaltung von MightyOhm ist unabhängig mit einem 555 Timer erstellt, aber ungeregelt. Also weitere Recherchen angestellt, LTspice gestartet und ein Steckbrett rausgeholt. Zuerst wollte ich die MightyOhm Schaltung einfach um eine Regelung erweitern, nach einigen Tipps bei mikrocontroller.net wurde es dann aber eine weitgehend neue Schaltung.


Erste Tests mit einem SBM-20 verliefen erfolgreich. Während der weiteren Entwicklung bleibe ich erstmal beim SBM-20, da es robust und preisgünstig ist.
Das LND-712 ist mit seinem Glimmerfenster doch sehr sensibel.
Anschließend habe ich die Schaltung, der besseren Handhabbarkeit halber, auf eine Lochrasterplatine übertragen.

Wichtig für die Funktion und den geringen Strombedarf der Schaltung (weniger als 1 mA mit dem SBM-20 Zählrohr) ist die Verwendung eines guten CMOS 555 Timer, wie zum Beispiel der IPAZ7555.



Ein Hochspannungskondensator ist natürlich auch notwendig (schon des Fotos wegen). Und da die Schaltung ohne Hochspannungskaskade oder Transformator auskommt,
muss der Schalttransistor an der Spule unbedingt die volle Spannung abkönnen. Wie zum Beispiel der STX616, mit maximal 500V. Oder ein STX0560 fuer bis zu 600Vceo.
Hier ein Vergleich zwischen der LTspice Simulation und der Realität. Die grüne Linie ist die ansteuerung des Hochspannungstransistors, rot ist der Stromverlauf über den
Strombegrenzungswiderstand.

Mit dem Rigol DS1074Z aus, die angezeigten 106 Hz sind die Arbeitsfrequenz bei 100 MegOhm als Last.

Und aus Nostalgiegründen einmal auf meinem alten 10 MHz Hameg Analogoszilloskop. Schon nicht einfach da die Triggerung und
Darstellung ordentlich hinzubekommen. Mit den modenrnen Digitaloszilloskopen ist man schon ziemlich verwöhnt. Auch ein Bildschirmfoto
ist etwas aufwendiger :-) Die X- und Y-Einteilungen sind bei beiden Oszilloskopen gleich eingestellt...

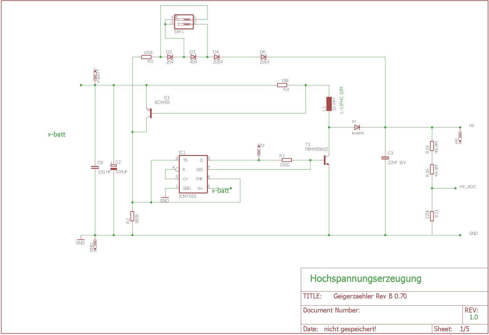
Hier der Schaltplan fuer die Hochspannungserzeugung. Mit den Jumpern an den Z-Dioden kann die Spannung variiert werden.
Der Schaltplan enthält schon die Aktualisierungen von 2018, mit einem aktuelleren Hochspannungstransistor.

Gläserne Zener-Dioden :-) (2018)
Nachdem ich die ersten Aufzeichnungen erstellen konnte ist mir aufgefallen, dass die Hochspannung recht stark über den Tag-Nacht-Zyklus schwankt.
Zuerst dacht ich an Temperatureffekte, aber die Abwechung war recht stark und passte auch nicht ganz zum Muster. Nach einigen probieren waren die
gläsernen Zener-Dioden als Ursache ausgemacht. Bei den minimalen Strömen, deutlich unter der Spezifikation, verändert Lichteinstrahlung die
Durchbruchspannung sehr deutlich. Nachdem ich die Zener-Dioden mit PlastiDip überzogen hatte war Ruhe.

Zu Beginn sieht man deutliche Schwankungen von mehr als 10 Volt in der Hochspannungsversorgung. Dann habe ich die Zener-Dioden mit schwarzem
Lack eingepinselt und der Effekt ist nahezu verschwunden. Nachdem ich das viel dickere PlastiDip draufgemacht habe ist keinerlei Lichteinfluß mehr
gegeben. Die Zählrate im obigen diagramm stammt von einem SBM-20, daher liegt es deutlich unter den Werten weiter unten. Etwa 18 CPM ist der
langfristige Mittelwert für die Hintergrundstrahlung in Hamburg, bei der Verwendung von SBM-20 Geiger-Müller-Zählrohren. Die hohe Zählrate am 23.September
ist enstanden indem ich einen Behälter mit 500g Kalimchlorid neben das Zählrohr gestellt habe und wird durch den Kalium-40 Anteil im KCl verursacht.
Am 28. September ist der aufbau vom Keller in das Arbeitszimmer gewandert. Dort liegt die Zählrate etwa 2 CPM höher. In einem Keller im Schwarzwald oder
Erzgebigre wäre das sicherlich umgekehrt der Fall...
Transportables Entwicklungssystem (2015)
Da ein interkontinentaler Umzug bevorstand und ich immer etwas zu basteln benötige, habe ich mir ein Koffer taugliches Entwicklungssystem gebaut.


2015-2017, gelegenliches basteln ohne große Fortschritte
2018
Endlich entscheidene Fortschritte, mit einem OpenLog zur Aufzeichnung funktionieren endlich alle Grundfunktionen.
Momentan ist es noch ein Lochrasteraufbau, eine Platine wird jetzt nebenbei entworfen.

Datenaufzeichnung
Hier ein paar aufgezeichnete Daten mit dem SI22-G. Es hat eine deutlich höhere Empfindlichkeit als das SBM-20, daher ist es sehr gut geeignet Hintergrundstrahlung zu beobachten.
Für ein tragbares Gerät wäre die Röhre aber etwas zu unhandlich. Die Totzeit der Röhre liegt bei etwa 190µs, hier das Oszillogramm vom Ausgang des Auswertungstransistors.

Die Software zählt momentan die Impulse pro Sekunde (CPS), der Takt wird vom RTC Chip (MCP79411) vorgegeben.
Daraus werden Impulse pro Minute (CPM) berechnet und ein paar abgeleitete Werte um beim Speicherintervall von
fünf Minuten möglichst alle Informationen zu erhalten:
- maximale CPS im Intervall, um kurzzeitige Ereignisse zu erfassen
- gleitender Mittelwert über 60 Sekunden ergibt den CPM-Wert, es wird der "aktuelle" Wert vom Minute fünf gespeichert
- gleitender Mittelwert über fünf Minuten, basierend auf CPM um ein angenehm geglättetes Signal zu bekommen.
- die Hochspannung wird mit aufgezeichnet, als aktueller Wert beim speichern
- die Batteriespannung ebenso
Hier ein Diagramm mit Werten für die Hintergrundstrahlung in Hamburg. Die CPM-Werte streuen recht stark, der 5-Minuten-Trend
ergibt schon ein vernünftiges Signal und in Excel habe ich noch einen gleitenen Mittelwert über 12 Punkte eingezeichnet. Damit
hat man dann den Stundenwert.

USB Schnittstelle und Ladefunktion
Ich habe beschlossen die USB-Buchse nur zum Laden zu benutzen. Für die Datenübetragung dient ausschließlich die SD-Karte.
Die 18650 Zelle wird automatisch über ein MCP73831 geladen. Die Hochspannungserzeugung wird direkt aus der LiIon-Zelle versorgt,
die restliche Schaltung über einen MCP1700 LDO mit 3,3 Volt.
Display
Als Display kommt ein DOGM von Electronic Assembly zum Einsatz. Dies kann direkt an 3,3 Volt betrieben werden und benötigt in der grünen
reflektiven Variante sehr wenig Strom.